You cannot select more than 25 topics
Topics must start with a letter or number, can include dashes ('-') and can be up to 35 characters long.
|
|
5 years ago | |
|---|---|---|
| BISS0001-SilvanChip.pdf | 5 years ago | |
| Pirschematic.png | 5 years ago | |
| README.md | 5 years ago | |
| esp8266-pinout.JPG | 5 years ago | |
| esp8266.md | 5 years ago | |
| pir-pcb-800x564.jpg | 5 years ago | |
README.md
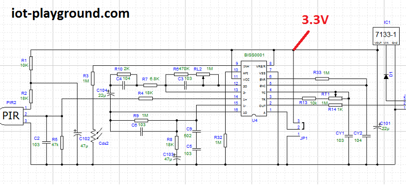
PIR Sensor (Interface to ESP8266)
-
Schematic
-
- Initial Warm Up : 30 to 60 seconds to stabilize
- Delay Time : (2s - 200s) Determines how long the PIR will keep the Output “High” (ON) after detecting motion.
- Sensitivity : Set the sensing “range”. 3 - 6 meter
- Retrigger Jumper
- L : non-retriggering. Output ON and OFF upon detection
- H (Default) : retriggering. Output remains ON upon detection
-
- GPIO12 : PIR Out
- VCC : 3.3 / 5V
- GND : GND
-
Sample Arduino Code
int inPin = 12; void setup() { // put your setup code here, to run once: Serial.begin(9600); pinMode(inPin, INPUT); } void loop() { // put your main code here, to run repeatedly: int val = digitalRead(inPin); Serial.print("*Detected = "); Serial.println(val); Sleep(500); }

